
香港迪士尼樂園門票買好之後,入園是需要預約的,但還好預約的步驟非常簡單,跟著官方的指示照著程序走應該是難度0。
不過看到網路上還是有人對這方面有疑問,所以我還是整理一篇文章跟大家分享一下完整的香港迪士尼預約步驟流程。
香港迪士尼相關資訊
喜歡我們的話,歡迎追蹤我們的社群,美食/旅遊/料理/生活不漏接~
- 柒柒夫妻獨家優惠:點下圖看詳細優惠資訊
延伸閱讀:新手玩香港攻略影片版
關於第一次前往香港自由行難免心驚驚,這一集我們整理了許多新手對於香港旅遊的疑難雜症,有興趣的可以點擊觀看哦!
延伸閱讀:香港迪士尼樂園新手攻略
香港迪士尼不大,但也是可以玩一整天的,我整理了 15點注意事項,帶妳迅速了解香港迪士尼,節省妳大量現場的探索時間哦!
👉 香港迪士尼攻略》新手必看的15項重要須知,看完秒變香港迪士尼達人!

香港迪士尼預約入園簡要步驟
- 購買好香港迪士尼門票,取得門票憑證
- 至香港迪士尼官網或官方App建立帳戶並登入
- 至官網「「線上預約到訪日子」或 App「管理行程」頁面開始預約
- 掃描或輸入門票序號
- 登記遊客資料
- 選擇日期
- 完成預約
香港迪士尼預約入園教學
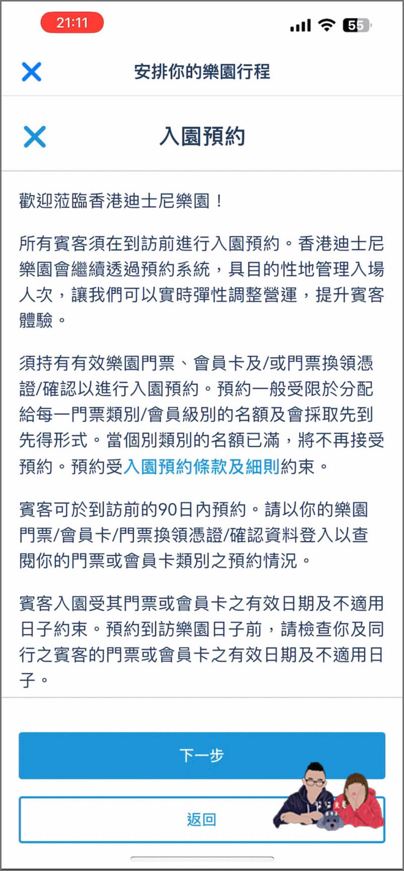
香港迪士尼預約入園的大前提是需要先擁有香港迪士尼門票,取得門票憑證之後才可以進行預約的程序哦!

手機App預約入園
首先手機下載香港迪士尼的官方 App。

下載完畢後,直接在 App裡註冊一個香港迪士尼的會員。
雖然上面是寫 MyDisney帳戶,但即使你註冊過東京的,也無法使用在香港哦,所以就還是重新註冊一個吧!

輸入完畢後按「建立帳戶」。

註冊完畢並登入後,接著App首頁點選的「管理行程」。

滑到底下按「預約」。

一些說明,看完按「下一步」。

接著點選「立即登記」。

App預設的是掃描QRcode的方式,當然如果想手動輸入12位的門票號碼也是可以。
我這邊直接用掃描的。

掃描門票QRcode之後,會直接自動帶入資料。

接著選填自己的姓名,這裡可寫可不寫,作用僅是方便自己辨識這是誰的門票而已。
輸入完畢後按「繼續」。

完成後就會發現門票資料已經匯進 App裡啦。
如果想要再加入門票,就是點選「加入賓客」。

一樣是掃描門票 QRcode之後,登記門票的使用人,姓名一樣是可填可不填。

全員輸入完畢後,接著按「下一步」,進入日期選擇的環節。

由於香港迪士尼僅販售 90天內的門票,預約當然也就只能預約 90天內的日期囉。

點選好要去的日期之後,按「繼續」。

會跑出一個確認頁面,上面有人數、日期,事後能不能改我不確定,就建議大家這邊好好看清楚囉。

假如未滿 3歲的幼兒會一起前往的話,記得打勾哦,都確認好人數跟日期之後,接著按「繼續」。

最後就是入園須知的條款啦,看玩滑到最底下按「同意」。

這樣就能完成預約囉!

事後在手機 App裡的管理行程,也能再次確認自己的預約狀況。

官方網站預約入園
從網頁版的官方網站預約入園其實跟手機App大同小異。
首先進入官方網站,並註冊完會員。

接著把滑鼠移到「計畫行程及幫助」這個欄位,點擊「線上預約到訪日子」。

接著在入園預約欄位上,按下「預約」。

一開始的入園預約須知,看完後點選「下一步」。

接著登記門票資料,按下「立即登記」。

點擊「樂園門票 1日/2日」。

接著輸入門票的19位編號,門票序號在你的門票QRcode旁邊有寫明。

因為我是使用手機 App預約的,所以後續官網預約的步驟沒辦法帶大家看囉。
但應該一樣只是選擇日期而已啦。
注意事項:請一定要提早預約,避免額滿
朋友 2024年的 3月要到香港旅遊,也安排了香港迪士尼。
結果 2月初購買完門票後要預約,發現 3月的時間所剩不多欸!

好險他們原本預計要去的日期還有空位,否則真的是門票白買。
另外 2月的日期則是全滿,所以大家一定要盡早,如果是當月才買門票的話,建議購買「提早入園證的方案」。
避免買了門票,卻因為無法預約而白費金錢的情形哦!
👉 香港迪士尼提早入園攻略》值得購買嗎?什麼樣的人可以不用買?
結語
簡單跟大家分享一下,希望對大家有幫助囉!
延伸閱讀:一定用得到的香港旅遊相關
- 新手玩香港系列
香港簽證申請教學》台灣去香港要簽證嗎?3分鐘完成免費港簽申請!
台灣人入境香港規定》香港簽證/入境表格填寫教學/其他相關規定新手教學!
香港交通攻略》香港交通工具種類有哪些?香港旅行交通規劃/香港去澳門怎麼搭?
香港機場交通攻略》5種前往市區方法新手教學,如何從香港國際機場前往市區?
八達通完全攻略》新手必看的香港八達通教學,香港旅行必備票證!
香港地鐵攻略》一次搞懂港鐵路線圖、購票方式、票價、乘車優惠!
- 香港旅行預算/換港幣
香港旅遊要換多少港幣》香港自由行預算怎麼抓?支付方式注意事項?刷卡方便嗎?
香港找換店懶人包》到香港換港幣方便嗎?哪間最划算?各地找換店匯率比較!
小女孩找換店》號稱全香港換港幣最划算的換匯地點,真的值得特地過來換匯嗎?
景緻找換》全香港有10數間分店的找換店,匯率不錯的方便香港找換店推薦。
- 香港網卡推薦
香港網卡推薦》威訊香港eSIM網速實測及評價,便宜好用的穩定網卡~
DJB eSIM中國翻牆通》香港澳門網路sim卡推薦,速度快且穩定,實測數據公開!
香港eSIM推薦》DJB亞洲九星卡網速實測及評價,便宜好用的穩定網卡~
- 桃園機場接送
KKday機場接送評價》真實搭乘經驗分享,客服回覆超級迅速!
-
香港交通攻略
香港交通攻略》香港交通工具種類有哪些?香港旅行交通規劃/香港去澳門怎麼搭?
香港機場快線》24分鐘最速香港機場到市區交通,購票優惠及搭乘教學!
香港機場巴士攻略》機場前往市區最便宜的方式!路線怎麼搭/價格費用/時刻表怎麼查一篇搞懂!
香港計程車攻略》市區移動搭香港的士最方便!費用/怎麼搭/台灣UBER能用嗎?
怎麼從香港機場到尖沙咀》巴士/的士/機場快線誰最快最方便?價格多少錢?
- 香港住宿
康境酒店The OTTO Hotel Hong Kong》交通超便利的新飯店,離尖沙咀站走路1分鐘!
香港灣仔88酒店》除了離甘牌燒鵝近之外,沒有其他優點的飯店 – Wanchai 88 Hotel
香港荃灣悅來酒店》飯店內有露天泳池跟SPA的超平價住宿,與百貨公司及超市共構,生活機能超棒! – Panda Hotel
- 香港美食
港島海逸君綽酒店君绰軒》在香港爽吃150分鐘高級港點吃到飽,高檔環境還有維港海景!
九龍酒店龍逸軒任點任食點心》香港高級港點吃到飽,精緻好吃又很便宜!
Owl& Choux Pastry . Patisserie & TST》香港最強貓頭鷹泡芙,一吃就愛上,列入每回必訪名單!
味軒燒鵝餐廳》意外發現尖沙咀絕頂好吃的燒鵝髀,香港燒鵝真的爆炸好吃!
Hashtag B銅鑼灣店》香港神級花朵蛋塔,千層塔皮不油膩超好吃,爆買好幾盒帶回台灣當伴手禮!
Bakehouse蛋撻》香港必吃神級蛋塔大推薦,免排隊密技公開!
民豐粉麵行》香港荃灣在地知名老店,開心果爆餡糯米糍超好吃,台灣吃不到的美味!
江湖小棧》香港荃灣在地超好吃煲仔飯,店內還有濃濃金庸風佈景!
楚撚記大排檔》荃灣大排檔推薦,在香港就是要吃鑊氣熱炒,宵夜場還有88折優惠!
妹記大排檔》這才是真正的尖沙咀必吃,在地人才知道的港式熱炒店!
彬記粥麵專家》香港荃灣在地推薦小吃,鮮蝦雲吞超好吃又好便宜!
甘牌燒鵝》連續9年米其林一星,現場排隊1小時,外帶只要5分鐘!
旺記冰室尖沙咀店》超級好吃的日本滑蛋雙併飯,香港在地知名連鎖冰室。
紅茶冰室尖沙咀店》小紅書超夯名店,一組鎮店之寶冰火波蘿油搭紅茶冰30元推薦必點!
金華冰廳》香港必吃波蘿油,波蘿包確實是香港一絕!蛋撻也是很多港人心目中的第一名~
蘭苑饎館》超特別開心果糊!連續至少6年的香港米芝蓮車胎人推介餐廳!
再興燒臘飯店》CNN及米其林大推,可惜吃到冷掉的燒味與鴨腿。
一樂燒鵝》連續數年的米其林名店,真的好吃嗎?真的不需要迷信名店!
香港佳佳甜品》全港僅此一家,甜品必吃推薦,連續10年得到米芝蓮必比登推薦!
澳洲牛奶公司》最有名的是炒蛋燉蛋跟臭臉,香港排隊名店值得排嗎?
富豪雪糕車》神龍見首不見尾的餐車也有固定出沒點!但真的好吃嗎?
九龍餐室》尖沙咀站旁一律開到宵夜場的餐廳,生意超好,但附近其實有更好的宵夜選擇!
- 香港景點
幻彩詠香江》搭乘天星小輪飽覽維多利亞港,水上觀賞香港最美的夜景!
香港太平山攻略》山頂纜車交通、快速通關方式與各景點整理,香港最高360度全景觀景台!
- 香港迪士尼攻略系列
香港迪士尼攻略》新手必看的13項重要須知,看完秒變香港迪士尼達人!
香港迪士尼魔雪奇緣攻略》超級感動!拜託一定要去玩全球首座冰雪奇緣主題園區!
香港迪士尼門票攻略》新手必看!怎麼買最便宜?每天價格不一樣?
香港迪士尼提早入園門票攻略》值得購買嗎?什麼樣的人可以不用買?
香港迪士尼設施攻略》如何一日港迪全制霸?必玩設施有哪些?最強大的遊園路線攻略公開!
香港迪士尼預約入園教學》手把手詳細7個步驟帶你預約,一定要完成才可入園!
香港迪士尼預約等候卡教學》只能透過APP才能看到的森林小天地,讓小朋友夢想成真的夢幻表演!
香港迪士尼尊享卡攻略》快速通關值得買嗎?熱門設施排隊要排多久?
香港迪士尼餐廳攻略》推薦魔雪奇緣餐廳,好吃!記得用優惠券吃便宜享折扣~
香港迪士尼交通攻略》香港迪士尼列車開箱~九龍/港島/新界如何前往香港迪士尼
- 香港海洋公園攻略
香港海洋公園攻略》門票優惠/交通方式/必玩設施/最速遊玩順序
香港海洋公園水上樂園攻略》全設施與必玩設施詳解/門票怎麼買最划算?
覺得文章不錯、對您有幫助的話,別忘了追蹤我們看更多~













